扬州网宣单位形象展示平台 - 教育工作动态
邵伯高级中学:防控疫情有举措 离校停课不停学
 

加入时间:2020年2月6日  
    在防控新型冠状病毒感染肺炎的严峻斗争中,邵伯高级中学采取各项措施,积极做好防控宣传、疫情日报、校园巡查和学生在家学习安排等工作,在为打赢疫情防控阻击战担责尽责的同时,确保全校学生的学习不受耽误。
    123日,学校制定了《新型冠状病毒感染的肺炎疫情防控工作方案》,成立了疫情防控工作领导小组,李洪兵校长任组长,各副校长任副组长,各相关处室、校医、年级负责人及班主任为成员,明确各自工作职责,落实各项防控措施。班主任通过班级微信群宣传新型冠状病毒应知应会知识以及预防措施,并通过年级微信群严格执行“日报告、零报告”制度。
    寒假期间,学校进一步强化政治责任、严格工作纪律、加强值班执勤。一是加强值班检查。带班领导和值班人员,明确值班具体时间,严禁值班人员擅自缺岗和提前离岗。二是完善值班登记。值班人员认真填写值班登记表,填写当日值班人员情况、安全检查情况、接收上级通知情况、突发事项情况和信息上报情况等,每班签字交接。
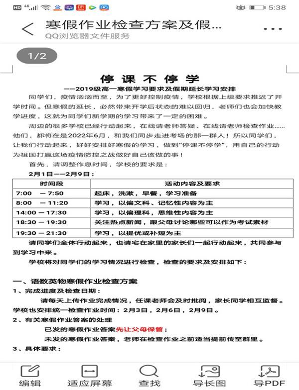
    针对省政府延迟春季开学时间的研究决定,邵伯高级中学第一时间研究应对措施,坚持“离校不离教、停课不停学”。 
加强交流,做好学生自主学习的安排和督查
    各年级通过班级微信群对学生假期在家学习提出要求。一是帮助学生制定作息时间表,家长督促执行,确保学生在家学习天天有计划。二是任务有督查,班主任通过班级微信群督查各科作业完成进度。三是鼓励班主任、任课老师对学生“一对一”沟通辅导,争取学习有效率。
多措并举,做好线上登录学习服务和寒假作业辅导工作
    一是根据市局要求,做好春学期延迟开学期间扬州“智慧学堂”为学生提供线上学习服务工作。130日,高三学生和老师完成网络注册工作,高三学生网络“智慧课堂”学习已于131日正常进行。高一、高二学生的网络“智慧课堂”学习将于近日上线。二是各年级做好寒假作业的督查和辅导工作。在学习过程中,各班主任随时通过电话、微信和家长联系,了解学生学习情况,要求家长加强督促,科任老师负责本班的学习任务落实、批改和讲评。
 
 
 
 
 
 

邵伯高级中学


版权所有:扬州网宣单位形象展示平台
客服电话:17701452129 客服QQ:1145665952 传真:0514-87315092